Nature


Project Overview

  • Project Name: Step-Up Verification Enhancement

  • Company: Bet365

  • Project Duration: 2 weeks

My Role:

  • As the UX/UI designer for this project, my responsibilities included:

  • - Understanding the requirements and objectives for enhancing the verification process.

  • - Designing the user interface for the Step-Up Verification feature, ensuring clarity and simplicity in guiding users through the additional security actions.

  • - Collaborating with the development team to implement the feature and ensure its functionality across different user scenarios.

  • - Incorporating feedback from stakeholders to iterate on the design and improve user experience.

Brief Description:

  • Bet365 required enhancements to their verification process to increase security and ensure the legitimacy of customer accounts. The Step-Up Verification feature introduced new statuses and modals to prompt users to perform additional security actions when risk factors are identified on their accounts.

Design Process:

  • - Requirement Analysis: Conducted a thorough analysis of the projects requirements and identified areas for improvement in the verification process.

  • - Research and Inspiration: Researched industry best practices and user expectations for security verification processes to inform the design approach.

  • - Wire-framing and Prototyping: Created wireframes and prototypes to visualise the user flow and interactions within the Step-Up Verification feature.

  • - Visual Design: Designed the user interface for the feature, focusing on clear communication of status updates and prompts for additional security actions.




Nature



Personas
Key Features:

These representations highlight the user demographics that may benefit from the Step-Up Verification Enhancement features, designed to prompt users to complete additional security measures, thereby ensuring a more secure and trustworthy experience






Nature



User journey
OTP Request

This user flow diagram illustrates the process for requesting and verifying a one-time password (OTP) to enhance account security. Users receive prompts to verify themselves through various methods such as receiving a code via SMS or push notification. Upon receiving the code, users input it into the provided field and proceed to verify their identity. Below, you'll find examples of the designs depicting each step of the OTP request and verification process.
Nature
User journey
Age Document Request

This user flow diagram illustrates the process for requesting and verifying age-related documents to ensure compliance and verify the user's age. Users receive prompts to upload documents such as government-issued IDs or passports to verify their age. They select the appropriate document from a dropdown menu and proceed to upload it for verification. Following the upload, the documents are processed by a third-party service to verify the user's age. Below, you'll find examples of the designs depicting each step of the age document request and verification process.
Nature
User journey
Address Document Request

This user flow diagram outlines the process for requesting and verifying address-related documents to ensure accurate user information and compliance with regulatory standards. Users are prompted to upload documents such as utility bills or government-issued documents containing their address details. They select the appropriate document from a dropdown menu and proceed to upload it for verification. Subsequently, the documents are forwarded to a trusted third-party service for address verification. Below, you'll find examples illustrating each step of the address document request and verification process.
Nature
User journey
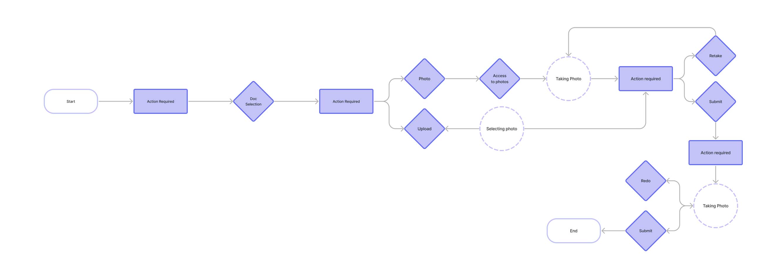
Selfie Verification Request

This user flow diagram depicts the process for requesting and verifying selfies to enhance security and ensure accurate user identification. Users are prompted to select an identity document from a list, ensuring clarity and visibility of their picture, name, and date of birth. Upon selection, users are directed to a third-party page where they are prompted to take a selfie. This selfie is then matched with the selected identity document to verify the user's identity. Below, you'll find examples showcasing each step of the selfie verification request and verification process.
Nature