Nature
Project Overview

  • Project Name: Free4All Feature Implementation

  • Company: Bet365

  • Project Duration: 1 week

My Role:

  • As the UX/UI designer for this project, my responsibilities included:

  • - Understanding the requirements and objectives provided by the client.

  • - Designing the user interface for the Free4All feature, ensuring it aligns with the new site style and is intuitive for users.

  • - Collaborating with the development team to implement the feature and ensure its functionality across different sport classifications.

  • - Collaborating with the development team to ensure seamless integration of the designs into the staff portal.

  • - Ensuring the design and text were clear and simple for users to understand the rules and how to play.

Brief Description:

  • Bet365 requested the implementation of a live "Free4All" feature, allowing users to participate in a game to win £10 credit for their Bet365 account. The feature was added to baseball, basketball, and ice hockey events, with specific variations tailored to each sport.


Design Process:

  • - Requirement Analysis: Reviewed the requirements and objectives for the Free4All feature implementation.

  • - Research and Inspiration: Gathered inspiration from similar features and games to inform the design process.

  • - Wire-framing and Prototyping: Created wireframes and prototypes to visualise the user flow and interactions within the Free4All feature.

  • - Visual Design: Designed the user interface for the Free4All feature, incorporating the new site style and ensuring clarity and simplicity in design and text.

  • - Classification-Specific Design: Implemented classification-specific elements and design changes for each sport, including banners, pod images, and segment labels.




Nature



Personas
Key Features:

These personas showcase the varied interests and motivations of potential users, highlighting the appeal of Free4All as a fun and engaging option for interacting with sports events and winning prizes.






Nature



User journey
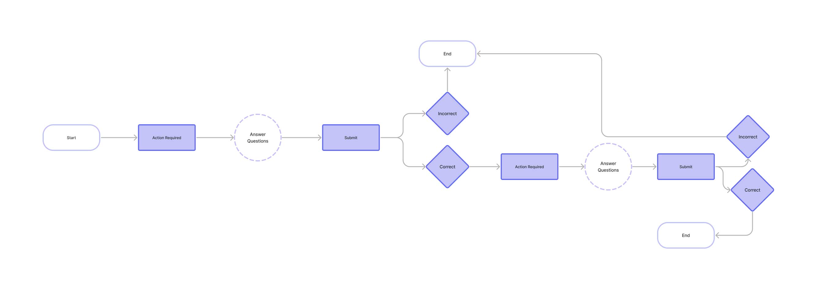
Task Flow

This user flow outlines the journey from start to finish in the Free4All game. Users begin by accessing the game either through the promotional hero image or the free game section in the navigation bar. They then encounter two questions in the first stage; an incorrect answer leads to an unsuccessful page, while a correct answer progresses them to the second stage. Here, they face another two questions related to the game's second half. Successful completion leads to a page with more information about winning, while an incorrect answer leads to the unsuccessful page.
Nature
Prototype
High-Fidelity Prototype

High fidelity mockups, showcasing the successful integration of the Free4All feature across baseball, basketball, and ice hockey events. These mockups seamlessly blend with Bet365's new style, ensuring a user experience that is both intuitive and enjoyable. By prioritising clarity and simplicity, the design not only enhances usability but also elevates the overall gaming experience.
Promo
Supporting designs

Below, you'll find various support designs, including promo images for the free games area and carousels optimised for mobile and wide screens. These visuals are crafted to advertise games effectively and provide users with easy access.
Nature